• صفحه اصلی
  • متخصصان
    • اطلاعات و جزئیات متخصصلیست همه متخصصان
    • سیستم رزرو نوبت اختصاصیرزرو نوبت
  • بخش های درمانی
  • بلاگ
    • دسته بندی وبلاگآرشیو مطالب
  • درباره ما
    • ارتباط با بیمارستان امیدتماس با ما
  • ورود
  • عضویت
راهنمای مراجعین
درخواست نوبت
  • ورود
  • عضویت

سبد خرید خالی است.

  • صفحه اصلی
  • متخصصان
    • اطلاعات و جزئیات متخصصلیست همه متخصصان
    • سیستم رزرو نوبت اختصاصیرزرو نوبت
  • بخش های درمانی
  • بلاگ
    • دسته بندی وبلاگآرشیو مطالب
  • درباره ما
    • ارتباط با بیمارستان امیدتماس با ما

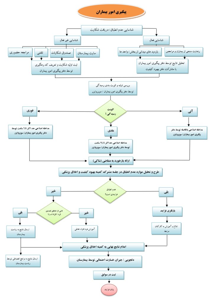
بیمارستان تخصصی و فوق تخصصی امیدراهنمای پیگیری امور بیماران

راهنمای پیگیری امور بیماران

درباره ما

بیمارستان تخصصی و فوق تخصصی امید تهران ، در پاییز سال 1395 با بهره گیری از مدرن ترین تجهیزات پزشکی و مطابق با بالاترین سطح استانداردهای درمانی و بهداشتی ملی و بین المللی در منطقه غرب تهران افتتاح شد . بیمارستان تخصصی و فوق تخصصی امید شامل بخش های کلینیکی، پاراکلینیکی، بستری و سرپایی بوده وبا بهره گیری از نیروی انسانی متخصص و متعهد و تجهیزات پزشکی مدرن و پیشرفته روز دنیا ، آماده ارائه خدمات درمانی و بهداشتی مطلوب در سطح بین الملل می باشد . درحال حاضر ، 115 تخت خواب فعال دارد .

لینک‌های مفید
  • صفحه اصلی
  • پزشکان
  • تماس با ما
  • درباره ما
راه‌های ارتباطی

پاسخگویی هفت روز هفته از ساعت 9 تا 12

021-44426690

آدرس:

تهران جنت آباد مرکزی، خ شاهین شمالی، خ کبیری طامه، خ بهار

تمامی حقوق این وبسایت متعلق به بیمارستان تخصصی و فوق تخصصی امید میباشد.

جستجو...
نتیجه‌ای در بر نداشت. لطفا با یک متن متفاوت امتحان کنید.